Вход/Регистрация
Миллионер За Минуту
вернуться

Хансен Марк Виктор

Шрифт:

Как организована система «Миллионер за минуту»

Это книга не совсем обычная. Фактически, это две книги в одной: «техническая» – та, которую вы читаете сейчас, и «художественная» повесть – она ожидает вас чуть ниже.

Вы, возможно, удивляетесь, зачем мы придумали такой гибрид.

Обучив десятки тысяч людей принципам финансового успеха, мы поняли, что разные люди усваивают преподаваемый материал по-разному, у них разный «стиль учебы». По стилю учебы людей можно разделить на две основные категории – «художников» и «инженеров». У первых более развито зрительное восприятие, они учатся преимущественно правым полушарием мозга. «Инженеры» – это те, у кого сильнее развито логическое, т. е. левое, полушарие. Адресуясь сразу к двум полушариям, мы рассчитываем основательнее донести то, что хотим вам рассказать. Мы хотим вас не просто «информировать», но «трансформировать».

Таким образом, после вводной части книга будет разделена на две четко различающиеся половины – «левую» (четные страницы) и «правую» (нечетные страницы). На нечетных страницах вам будет представлена повесть – история Мишель Эриксен, матери-одиночки, столкнувшейся с труднейшей проблемой. Чтобы вернуть права на воспитание двоих детей, ей нужно было заработать 1 000 000 долларов за 90 дней.

Вы могли бы заработать миллион, если бы от этого зависела судьба дорогих вам людей?

«Правые» страницы олицетворяют «правое полушарие» богатства – драматическую борьбу между нашими мечтами и страхами. Мы надеемся, что история Мишель увлечет вас. Встаньте на ее место – представьте, что бы вы делали в ее положении. Как бы вы справились с теми испытаниями, что выпали на ее долю? Потом представляйте себя в роли мудрой наставницы Мишель, Саманты, и подумайте, какой совет вы бы дали Мишель. Как бы вы помогли ей справиться с ее страхами? Преодолеть возникшие перед ней преграды? Какими идеями вы бы поделились с ней?

«Левые» страницы организованы как Минуты Миллионера – отдельные уроки объемом в одну-две страницы. Вместе они образуют пошаговое руководство: как в кратчайшие сроки стать Просветленным Миллионером. Минуты Миллионера выделяются в отдельные модули, размещенные параллельно с теми уроками, которые преподает Саманта, и теми действиями, которые предпринимает Мишель.

Вы заметите также, что рядом с некоторыми словами и фразами в «правосторонней» повести проставлены номера страниц, отсылающие вас к соответствующим «левосторонним» Минутам Миллионера. В повести вы увидите эти уроки в действии и, сверяясь со ссылками, сможете убедиться, что основательно разобрались с этими понятиями, или просто узнать их смысл, если вы начали чтение именно с истории Мишель Эриксен. В каком порядке вы будете читать книгу: сначала четные страницы, потом нечетные, или наоборот, – дело ваше; выбирайте, что представляется вам наиболее естественным.

Все изложенные здесь идеи мы уже с большим успехом применяли при обучении (в разных форматах) десятков тысяч людей. Каждый следующий урок («Минута Миллионера») строится на основе предыдущих. Мы также приглашаем вас посетить наш сайт в Интернете где вы найдете бесплатные упражнения для углубления понимания материала, изложенного в каждом отдельном уроке.

Теперь давайте выясним, «художник» вы или «инженер». На следующих двух страницах процесс становления миллионера представлен двумя разными способами. Хотя важную информацию содержат оба варианта, и их оба следует изучить, будь вы «художник» или «инженер», какой из них все-таки ближе вам?

Система «Миллионер за минуту»

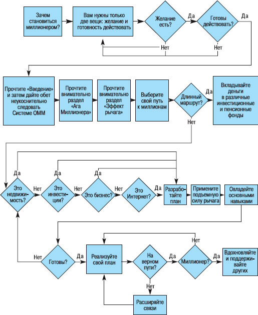
Гора Миллионера

Уравнение миллионера

Каждые 60 секунд кто-нибудь в мире становится миллионером.

Именно так. Новый миллионер «возникает» каждую минуту каждого дня. В мире буквально миллионы миллионеров.

Некоторым из этих миллионеров понадобилось 60 лет, чтобы накопить свое богатство. Другим для этого потребовался год. Кое-кому удалось это сделать менее чем за 90 дней. А есть такие, очень немногие, кто сумел заработать миллион за одну минуту. В этой книге мы покажем вам поэтапный процесс, как стать не просто миллионером, но Просветленным Миллионером, и не важно, займет это 60 лет или 60 секунд.

Подавляющее большинство миллионеров обладают некоторыми общими чертами. Вы должны внедрять приемы и стратегии, которые они используют. Вы должны выработать в себе умонастроение миллионера – специфический набор притягивающих богатство психологических установок и убеждений.

После многолетних исследований мы отточили нашу систему, превратив ее в трехшаговый процесс, который мы называем Уравнением Миллионера:

Мечта + Команда + Тема = Миллион

1. Мечта: укрепление умонастроения миллионера – уверенности в себе и жгучего желания.

2. Команда: привлечение наставников и партнеров, помогающих вам сделать мечту явью.

3. Тема: выбор и применение одной или нескольких основных моделей быстрого обогащения.

Этапы, на которые разбито содержание этой книги, помогут вам сосредоточиться на этих трех важнейших шагах процесса обогащения. Комбинируясь, они обеспечат качественный скачок финансового успеха.

Эффект бабочки: одной минуты более чем достаточно

Каждый раз, когда вы моргаете, звезды перемещаются.

ЭМЕРСОН

Все началось около сорока лет назад, когда Эдвард Лоренц, метеоролог-исследователь из Массачусетского технологического института, создал компьютерную программу для моделирования погоды. Лоренц свел все влияющие на погоду факторы к ряду формул, которые соответствовали определенным явлениям.

  • Читать дальше
  • 1
  • 2
  • 3
  • 4
  • 5
  • 6
  • 7
  • ...

Ебукер (ebooker) – онлайн-библиотека на русском языке. Книги доступны онлайн, без утомительной регистрации. Огромный выбор и удобный дизайн, позволяющий читать без проблем. Добавляйте сайт в закладки! Все произведения загружаются пользователями: если считаете, что ваши авторские права нарушены – используйте форму обратной связи.

Полезные ссылки

  • Моя полка

Контакты

  • chitat.ebooker@gmail.com

Подпишитесь на рассылку: